全面下线顺风车?不如让它回归“顺风”本质
全面下线顺风车?不如让它回归“顺风”本质!滴滴宣布从 8 月 27 日零时起,在全国范围内全面下线顺风车业务。如果说五月郑州空姐乘坐滴滴顺风车遇难是万分之一的偶然,那么距离滴滴公开道歉并整改顺风车平台仅仅不到 100 天,顺风车又出一条人命,就不仅仅是“偶然”和“低俗宣传”能概括的问题了。

本月 24 日,女孩赵某某于 13 时乘滴滴顺风车从温州乐清出发前往永嘉,60 多公里的路走了三小时还没到。失联前,赵某某曾发出求救短信,留下的最后一条信息是“救命”。16 时 22 分,赵某某的朋友朱某到永嘉县上塘派出所报案称其失联。
受害者家属稍后向乐清警方报警,后者在 10 小时内抓获了犯罪嫌疑人——顺风车司机钟某。但这一切都来的太晚了。

救援人员在事发地搜索遗体
然而就在事发三个月前,河南郑州刚刚发生一起滴滴顺风车杀人案,女性受害人深夜乘顺风车,次日被发现身中数十刀身亡并有被强奸迹象,作案者同样是顺风车司机。
时隔不久,又一起恶性案件,发生在同一个滴滴顺风车业务上。
命案是谁之过?
无疑,钟某作为犯罪嫌疑人,是本案的罪魁祸首。据网民提供的信息,钟某多次创业失败,曾在银行和贷款机构有过多笔贷款,怀疑有反社会情结。

犯罪嫌人作案时身背56笔现金贷
上次郑州命案后,大家曾把顺风车奸杀事件归咎于滴滴在顺风车产品中的“情色擦边球”设计。比如,滴滴不仅在广告中使用“约”、“顺眼”等文字,还堂而皇之的公开乘客资料,给乘客贴标签。
应用截图中的标签和司机评价,其软色情性暗示程度,几乎让人不敢相信这是个打车软件。

那么,去掉这些低俗标签和评论,保护乘客信息,是否就万事大吉了?至少当时滴滴是这样想的:在受到舆论谴责后,滴滴迅速整顿平台。隐藏乘客头像,下架标签评论功能,增加司机人脸识别功能确保驾驶员与注册人一致。
然而事实给所有人抽了狠狠的一巴掌。又一条鲜活的生命就这样在顺风车上离开了我们,对于蓄意谋害乘客的司机来说,这种程度整改只是形同虚设的表面工夫。
是时候反思了:这顺风车,到底出什么问题了?
不顺风的顺风车
顺风车的本意是好的:共享私家车,缓解通勤路上的拥堵的同时也节能减排,司机可以和乘客分摊油钱,乘客也获得了便利节省了打车钱。多么乌托邦的想法。
如果顺风车真的像字面意那样是人与人之间的互惠行为,而滴滴只在其中充当了媒介的角色,那我相信再苛刻的人也没法鸡蛋里挑骨头。但怪就怪在滴滴顺风车其实并不是“顺便载你一程”。
实际上滴滴顺风车根本不是“顺风车”。
这件事司机知道,乘客知道,滴滴也知道,但就是谁也不说。
司机选择顺风车,因为
1)准入门槛低;
2)收入比快车低不了多少
目前,滴滴顺风车司机只需填写了身份证信息和行驶证信息,并上传行驶证照片和驾驶证照片,就可以开始载客了。这也是为什么很多人打顺风车打到了金杯,甚至是大货车,因为顺风车对车型没有任何要求。
(相比之下,滴滴快车不仅对驾驶员年龄和驾龄有要求,还要求车龄在8年以下,车裸价在7万以上。)

微博@七革农东墙打顺风车从巫山到重庆,打到一辆大货车
顺风车的注册条件如此宽松,价格却远远超出了分摊油费的初衷。举个例子,从国贸打顺风车到天通苑需要 42 元。极低的准入门槛,不错的收入水平:很多“全职顺风车司机”就这样上线了。

从国贸到天通苑,顺风车收费 42 元
而乘客选择顺风车,多半是把顺风车当成低档一些的快车,或是因为有中长途旅行需求又不想在大巴上颠簸,打出租和快车又超出了经济的承受范围。就以中长途来讲,顺风车是几乎所有乘客最具性价比的选择。
然而如果摘掉顺风车的面具,就会看到一群信用状况和背景几乎全部未知、又不像常规出租车一样受公司平台监督和管理的司机——其实所有人都知道它和之前的黑车并无太大不同。
对此滴滴是难辞其咎的。乱七八糟的人在顺风车平台上开车况不明的车,顺风车实际变成低价无照拉活黑车的变体,滴滴怎么会不清楚?只是为了增加客量,揣着明白装糊涂罢了。
顺风车是一颗雷,迟早要爆,这次事故中被牵连到的三方都心里有数。
但这并不是顺风车应该有的样子。
顺风车的理想形态是什么样?
顺风车在大多数城市里并不属于道路运输经营行为,逻辑来源于真正的顺风车不是营运车辆,不以营利为主要目的。
也因此,滴滴顺风车不受《网络预约出租车经营服务暂行管理办法》的约束,一直游走在灰色地带,成了藏污纳垢的温床。
但这并不是说顺风车模式就有原罪,就该取缔。相反,乘客对顺风车的需求是合理的,应该督促约车平台越做越好。顺风车模式也并非没有成功先例。美国很多城市都已经有了完善的顺风车服务。
他山之石可以攻玉,不妨看看其他国家怎么做。
有 37 万活跃用户的美国共享出行平台 Waze 明确说明,顺风车服务是不盈利的,乘客支付价格不高于每英里 54 美分。而且,车主每天只能有两个行程:去程和回程。这样可以有效杜绝全职顺风车司机的出现。
此外,该平台本身不从车费中抽成,盈利完全靠广告。
美国得克萨斯州奥斯汀市有一家叫做 Ride Austin 的机构,是在前几年市政府突然打击“外来”打车公司(主要是 Uber、Lyft)导致车源缺口之后成立的,主打共享资源的社区文化,关键词是“非营利”。
和 Waze 的拼车功能一样,Ride Austin 也对乘客支付的车费有严格把关,并且拒绝从车费中抽成。
这些成功的拼车软件都抓住了非营利这一点,把拼车价格定的极低,基本只计算了油钱和部分车折旧费用。
虽然限制收取的费用会降低司机加入顺风车平台的热情,但是也把那些居心叵测的“黑车司机”拦在了门外。
此外,这些拼车平台都有非常严格的准入制度。北美拼车平台 Ridesharing.com 不仅收录身份证件,还会和车主的单位或学校取得联系,进一步验证车主身份,确保车主背景清白。
滴滴顺风车的两位犯罪嫌疑人中,一位曾有性骚扰案底,一位身背高额现金贷(且在事发两天前刚遭到乘客举报其性侵)——如果情况在上述美国平台复制,恐怕早已被系统预警。
再看这次事件中争议最大的滴滴和警方互相踢皮球问题。在一些成功的共享出行软件里,对于用户隐私的保护和披露都是有明确规定的。比如 Uber 的一键呼叫 911 功能。只要一键,就可以和最近的 911 调度员共享所在地,而且司机不会收到任何通知。
Ride Austin 在隐私条款中说明,会在警方的要求下,依法透露包括车牌号和姓名在内的驾驶员信息。
这些外国公司和机构对待“顺风车”的做法,是滴滴可以参考的。
与其全面下线这个业务,不如让顺风车回归“顺风”本质。降低乘车价格,维持它的非盈利性;再加强背景审核和准入,让乘坐顺风车的人,真的能一路顺风。
当然,我们都清楚,中国市场有其独特之处。而从起家到现在,滴滴(特别是其顺风车业务)的产品设计和运营,都是极尽扩张之能事的。比如对司机审核宽松,比如对性暗示的默许,以及对有前科司机和已被举报司机的姑息。
需要明确的是,这些都是滴滴以及任何一家中国互联网公司在快速增长的获客阶段都惯常具备的特征,是可理解的——但并不意味着可接受。那么,是继续循序渐进地进行整改,隔不久就爆一个雷;还是看清未来顺风车非营利化和严格管制的趋势,大刀阔斧改革?这都是滴滴需要作出的选择。
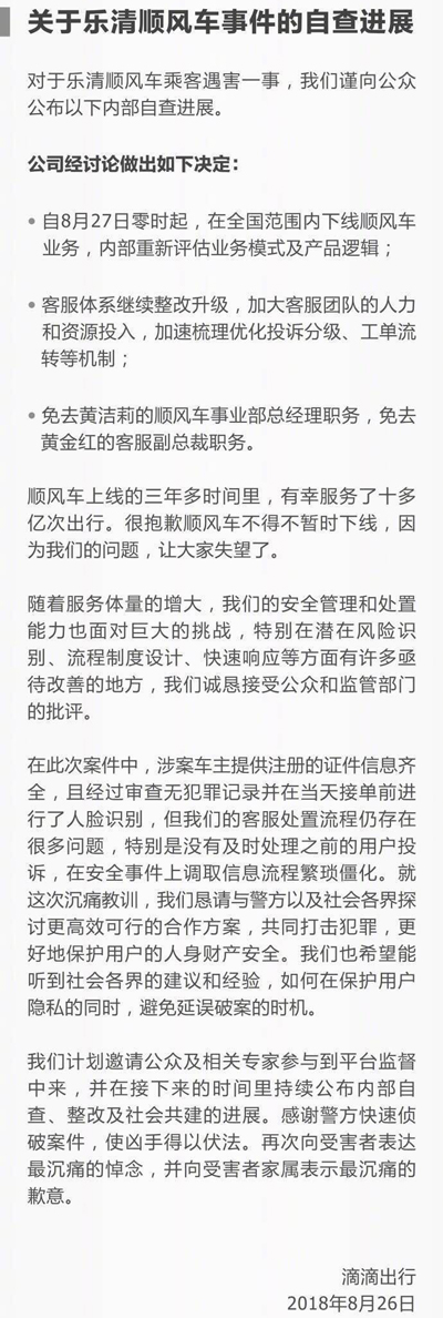
最新消息是,8月27日起,滴滴出行已经开始在全国范围内下线顺风车业务,重新评估业务模式和产品逻辑,并免去黄洁莉顺风车事业部总经理职务,免去黄金红客服副总裁职务。

只能希望,这不是又一次天真的表面工夫。
2898站长资源平台网站资讯:http://www.2898.com/news/





