微信:停机断网也能充话费了
长久以来,我们使用手机,一直都面临一个悖论:如果你的手机欠费,就会停机,这个时候你最需要的就是赶紧充值。但是停机之后,手机就没了信号。如果再加上没有WiFi,那就陷入了死循环。
今天,微信宣布,微信支付和三大运营商共同谋划打造一个专门针对手机停机用户提供的线上自助缴费通道——微信支付绿色缴费通道,真正做到随时随地充值。

在手机停机之后,或者停机的同时,运营商会给用户发一条短信,并提供一个链接,引导用户到“绿色缴费通道”里面通过微信支付缴费。如果用户没能收到短信,打开浏览器访问网站,过去欠费状态下什么都看不到,而现在只要保持数据流量开关打开,也会马上跳转到“绿色缴费通道”web页面上来。

充值流程:
1、用户进入绿通Web页面;
2、确认订单信息;
3、进入微信支付,并通过支付验证;
4、充值完成页面提示;
5、微信支付验证。

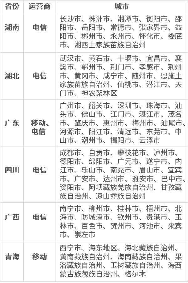
目前微信支付缴费“绿通”已在广东移动、广东电信、湖南电信、青海移动等多个运营商上线,覆盖包括凉山彝族自治州、玉树藏族自治州等边远地区的超100个城镇,预计年底上线数量超过20家,覆盖用户量过亿。

微信支付的产品经理表示,未来,缴费绿通的重定向能力,可以用在某些只能访问特定应用的环境下,如航空中购物、校园知识竞赛、军队保密训练等,将运营商短信能力、数据流量检测能力和微信支付能力做全面对接,提升用户体验。还可以在保证用户权益的基础上,用户开通微信代扣实现永不停机。
【版权与免责声明】如发现内容存在版权问题,烦请提供相关信息发邮件至 kefu@2898.com ,我们将及时沟通与处理。
本站内容除了2898站长资源平台( www.2898.com )原创外,其它均为网友转载内容,涉及言论、版权与本站无关。





